
中国水稻科学 ›› 2026, Vol. 40 ›› Issue (2): 171-180.DOI: 10.16819/j.1001-7216.2026.250110
王梦宁, 谢可冉, 高逖, 王真梅, 熊栋梁, 崔克辉*(
)
收稿日期:2025-01-13
修回日期:2025-05-27
出版日期:2026-03-10
发布日期:2026-03-16
通讯作者:
* email: cuikehui@mail.hzau.edu.cn基金资助:
WANG Mengning, XIE Keran, GAO Ti, WANG Zhenmei, XIONG Dongliang, CUI Kehui*(
)
Received:2025-01-13
Revised:2025-05-27
Online:2026-03-10
Published:2026-03-16
Contact:
* email: cuikehui@mail.hzau.edu.cn摘要:
全球气候变暖使水稻生产持续面临极端高温威胁。粒重是水稻产量的重要构成因子,增加粒重有利于水稻产量的进一步提升。粒重具有较高的遗传稳定性,然而同一水稻品种粒重在高温、肥水管理等不同环境和栽培条件下具有较大差异。因此,粒重的增加和稳定与极端高温下水稻稳产密切相关。本文简要叙述了水稻粒重的形成及其调控,从同化物转运、糖代谢及激素变化等生理生化过程角度综述了不同时期高温导致水稻粒重降低的机理,并概述了优化栽培调控措施对高温危害的缓解作用,结合现有研究展望了未来高温影响水稻粒重的相关研究方向。
王梦宁, 谢可冉, 高逖, 王真梅, 熊栋梁, 崔克辉. 高温对水稻粒重形成的影响及其栽培调控研究进展[J]. 中国水稻科学, 2026, 40(2): 171-180.
WANG Mengning, XIE Keran, GAO Ti, WANG Zhenmei, XIONG Dongliang, CUI Kehui. Research Progress on Effects of High Temperature on Rice Grain Weight Formation and Cultivation Strategies[J]. Chinese Journal OF Rice Science, 2026, 40(2): 171-180.
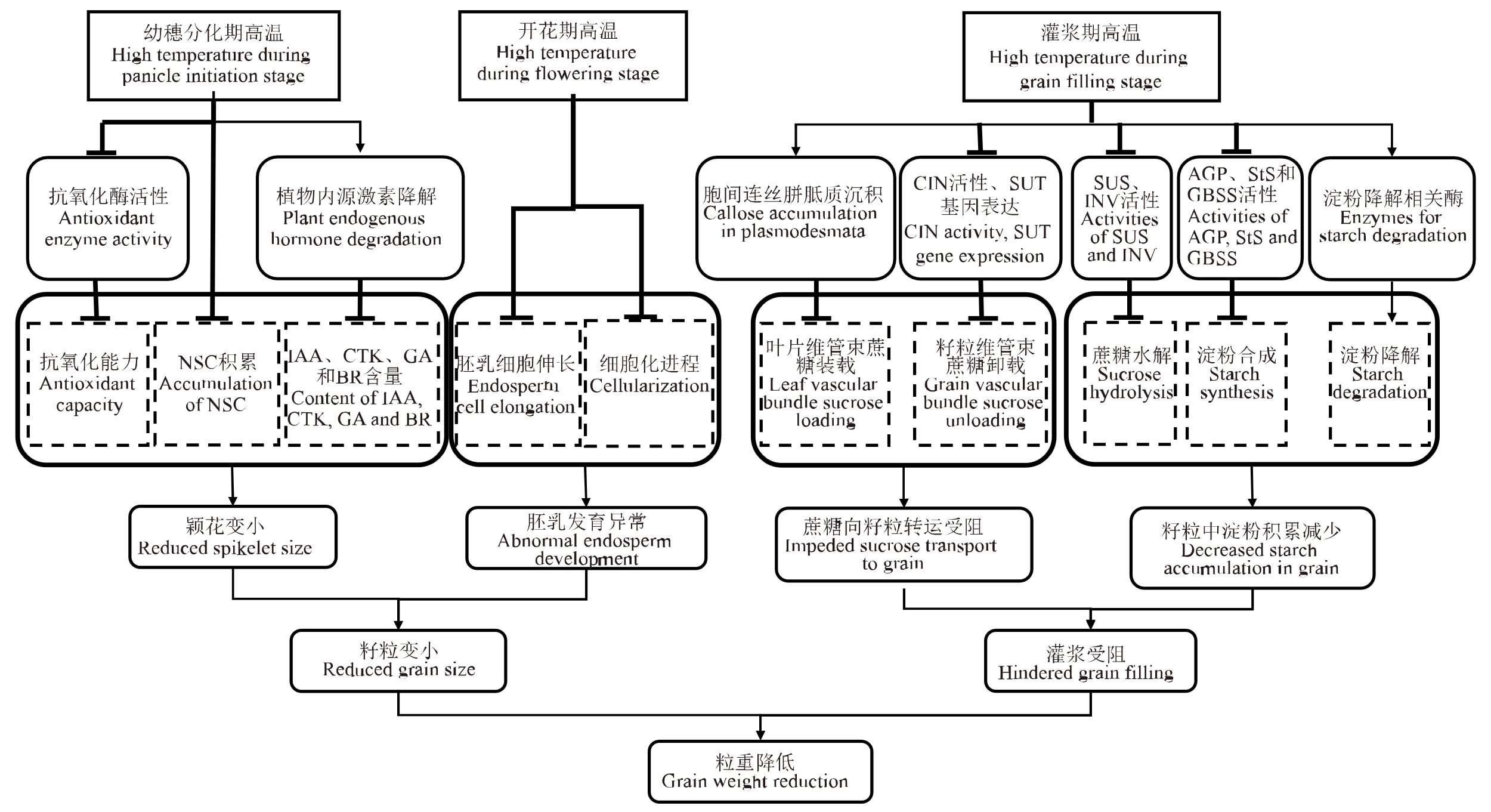
图1 高温降低水稻粒重的机理 图中 表示促进, 表示抑制。NSC,非结构性碳水化合物;CIN,细胞壁转化酶;SUS,蔗糖合酶;INV,蔗糖转化酶;AGP,腺苷二磷酸葡萄糖焦磷酸化酶;StS,淀粉合成酶;GBSS,颗粒结合淀粉合成酶。
Fig. 1. Mechanism of the reduction of grain weight in rice under high temperature stress indicates promotion effect in the figure, and indicates inhibiting effect. NSC, Non-structural carbohydrates; CIN, Cell wall invertase; SUS, Sucrose synthase; INV, Sucrose invertase; AGP, Adenosine diphosphate glucose pyrophosphorylase; StS, Starch synthase; GBSS, Granule-bound starch synthase.
| 高温处理时间 High temperature treatment time | 处理 Treatment | 处理效果 Treatment effect | 参考文献 Reference |
|---|---|---|---|
| 拔节期全天高温处理7 d Full day high temperature treatment for 7 days during the jointing stage | 高温处理当天和次日叶面喷施0.1 mmol·L-1 茉莉 酸甲酯 Apply 0.1 mmol·L-1 methyl jasmonate to the leaf surface on the day of high temperature treatment and on the second day | 高温下喷施茉莉酸甲酯粒重提高2.3% Spraying methyl jasmonate under high temperature increases grain weight by 2.3% | [ |
| 幼穗分化期白天高温 (持续15 d) Daytime high temperature during the panicle initiation stage (lasting for 15 days) | 高温处理前、后2 d每株茎上各喷施20 mL 60 mg·L−1 6-BA Spray 20 mL of 60 mg·L−1 6-BA on each stem on the second day before and after high temperature treatment | 高温胁迫下喷施6-BA粒重显著提高7.8% Spraying 6-BA under high temperature stress significantly increased grain weight by 7.8% | [ |
| 幼穗分化期高温(持续7 d) High temperature during the panicle initiation stage (lasting for 7 days) | 每株喷施37.5 mL 0.15 mg·L-1 EBR Each plant was sprayed with 37.5 mL of 0.15 mg·L-1 EBR | 高温胁迫下喷施EBR后耐热品种粒重显著提高3.6%,热敏感品种粒重显著提高7.3% After spraying EBR under high temperature stress, the grain weight of heat-tolerant varieties significantly increased by 3.6%, while that of heat-sensitive varieties significantly increased by 7.3% | [ |
| 开花期高温 High temperature during flowering stage | 每株穗部喷施20~30 mL浓度为10 μmol·L−1 IAA或100 μmol·L−1萘乙酸 Each panicle was sprayed with 20-30 mL of 10 μmol·L−1 IAA or 100 μmol·L−1 naphthaleneacetic acid | 高温下喷施10 μmol·L−1 IAA和100 μmol·L−1萘乙酸后粒重分别增加54.7%和49.7% After spraying 10 μmol·L−1 IAA and 100 μmol·L−1 naphthaleneacetic acid under high temperature, the grain weight increased by 54.7% and 49.7%, respectively | [ |
| 开花期全天高温处理8 d High temperature treatment throughout the flowering period for 8 days | 孕穗末期叶面或穗部喷施50 μmol·L−1ABA、 100 μmol·L−1 ABA或1%原花青素 Spraying 50 μmol·L−1 ABA, 100 μmol·L−1 ABA, or 1% procyanidins on the leaves or panicles at the late booting stage | 高温下喷施50 μmol·L−1 ABA、100 μmol·L−1 ABA和喷施1%原花青素后粒重分别增加6.2%、7.2%和5.2% After spraying 50 μmol·L−1 ABA, 100 μmol·L−1 ABA, and 1% procyanidins at high temperature, the grain weight increased by 6.2%, 7.2%, and 5.2%, respectively | [ |
| 授粉后5 d 全天高温处理5 d High temperature treatment for 5 days after pollination, starting from the 5th day | 授粉3 d后连续3 d每穗每天喷施4 mL 1.5 mmol·L−1亚精胺 After three days of pollination, spray 4 mL of 1.5 mmol·L−1 spermidine on each panicle every day for 3 consecutive days | 高温下喷施亚精胺粒重提高13.4% Spraying spermidine at high temperature increased grain weight by 13.4% | [ |
| 开花期白天高温处理5 d High temperature treatment during the flowering period for 5 days | 高温处理前1 d和处理后3 d喷施500 μmol·L−1 水杨酸 Spray 500 μmol·L−1 salicylic acid 1 day before high temperature treatment and 3 days after treatment | 高温下喷施水杨酸显著提高粒重 Spraying salicylic acid under high temperature significantly increases grain weight | [ |
表1 外源生长调节剂对高温下水稻粒重的影响
Table 1. Effect of exogenous growth regulators on grain weight of rice under high temperature
| 高温处理时间 High temperature treatment time | 处理 Treatment | 处理效果 Treatment effect | 参考文献 Reference |
|---|---|---|---|
| 拔节期全天高温处理7 d Full day high temperature treatment for 7 days during the jointing stage | 高温处理当天和次日叶面喷施0.1 mmol·L-1 茉莉 酸甲酯 Apply 0.1 mmol·L-1 methyl jasmonate to the leaf surface on the day of high temperature treatment and on the second day | 高温下喷施茉莉酸甲酯粒重提高2.3% Spraying methyl jasmonate under high temperature increases grain weight by 2.3% | [ |
| 幼穗分化期白天高温 (持续15 d) Daytime high temperature during the panicle initiation stage (lasting for 15 days) | 高温处理前、后2 d每株茎上各喷施20 mL 60 mg·L−1 6-BA Spray 20 mL of 60 mg·L−1 6-BA on each stem on the second day before and after high temperature treatment | 高温胁迫下喷施6-BA粒重显著提高7.8% Spraying 6-BA under high temperature stress significantly increased grain weight by 7.8% | [ |
| 幼穗分化期高温(持续7 d) High temperature during the panicle initiation stage (lasting for 7 days) | 每株喷施37.5 mL 0.15 mg·L-1 EBR Each plant was sprayed with 37.5 mL of 0.15 mg·L-1 EBR | 高温胁迫下喷施EBR后耐热品种粒重显著提高3.6%,热敏感品种粒重显著提高7.3% After spraying EBR under high temperature stress, the grain weight of heat-tolerant varieties significantly increased by 3.6%, while that of heat-sensitive varieties significantly increased by 7.3% | [ |
| 开花期高温 High temperature during flowering stage | 每株穗部喷施20~30 mL浓度为10 μmol·L−1 IAA或100 μmol·L−1萘乙酸 Each panicle was sprayed with 20-30 mL of 10 μmol·L−1 IAA or 100 μmol·L−1 naphthaleneacetic acid | 高温下喷施10 μmol·L−1 IAA和100 μmol·L−1萘乙酸后粒重分别增加54.7%和49.7% After spraying 10 μmol·L−1 IAA and 100 μmol·L−1 naphthaleneacetic acid under high temperature, the grain weight increased by 54.7% and 49.7%, respectively | [ |
| 开花期全天高温处理8 d High temperature treatment throughout the flowering period for 8 days | 孕穗末期叶面或穗部喷施50 μmol·L−1ABA、 100 μmol·L−1 ABA或1%原花青素 Spraying 50 μmol·L−1 ABA, 100 μmol·L−1 ABA, or 1% procyanidins on the leaves or panicles at the late booting stage | 高温下喷施50 μmol·L−1 ABA、100 μmol·L−1 ABA和喷施1%原花青素后粒重分别增加6.2%、7.2%和5.2% After spraying 50 μmol·L−1 ABA, 100 μmol·L−1 ABA, and 1% procyanidins at high temperature, the grain weight increased by 6.2%, 7.2%, and 5.2%, respectively | [ |
| 授粉后5 d 全天高温处理5 d High temperature treatment for 5 days after pollination, starting from the 5th day | 授粉3 d后连续3 d每穗每天喷施4 mL 1.5 mmol·L−1亚精胺 After three days of pollination, spray 4 mL of 1.5 mmol·L−1 spermidine on each panicle every day for 3 consecutive days | 高温下喷施亚精胺粒重提高13.4% Spraying spermidine at high temperature increased grain weight by 13.4% | [ |
| 开花期白天高温处理5 d High temperature treatment during the flowering period for 5 days | 高温处理前1 d和处理后3 d喷施500 μmol·L−1 水杨酸 Spray 500 μmol·L−1 salicylic acid 1 day before high temperature treatment and 3 days after treatment | 高温下喷施水杨酸显著提高粒重 Spraying salicylic acid under high temperature significantly increases grain weight | [ |
| [1] | IPCC. Climate Change 2021: The Physical Science Basis. Contribution of working group I to the sixth assessment report of the intergovernmental panel on climate change. Cambridge, United Kingdom and New York, NY, USA: Cambridge University Press, 2021: 3949. |
| [2] | Coast O, Ellis R H, Murdoch A J, Quiñones C, Jagadish K S V. High night temperature induces contrasting responses for spikelet fertility, spikelet tissue temperature, flowering characteristics and grain quality in rice[J]. Functional Plant Biology, 2015, 42(2): 149-161. |
| [3] | Zhao C, Liu B, Piao S L, Wang X H, Lobell D B, Huang Y, Huang M T, Yao Y T, Bassu S, Ciais P, Durand J L, Elliott J, Ewert F, Janssens I A, Li T, Lin E, Liu Q, Martre P, Müller C, Peng S S, Peñuelas J, Ruane A C, Wallach D, Wang T, Wu D H, Liu Z, Zhu Y, Zhu Z C, Asseng S. Temperature increase reduces global yields of major crops in four independent estimates[J]. Proceedings of the National Academy of Sciences of the United States of America, 2017, 114(35): 9326-9331. |
| [4] | Su Q, Rohila J S, Ranganathan S, Karthikeyan R. Rice yield and quality in response to daytime and nighttime temperature increase: A meta-analysis perspective[J]. Science of the Total Environment, 2023, 898: 165256. |
| [5] | Li R H, Li M J, Ashraf U, Liu S W, Zhang J E. Exploring the relationships between yield and yield-related traits for rice varieties released in China from 1978 to 2017[J]. Frontiers in Plant Science, 2019, 10: 543. |
| [6] | 凌启鸿, 张洪程, 丁艳锋, 仲维功, 祝树德. 水稻丰产高效技术及理论[M]. 北京: 中国农业出版社, 2005: 29-30. |
| Ling Q H, Zhang H C, Ding Y F, Zhong W G, Zhu S D. High yield and high efficiency technology and theory of rice[M]. Beijing: China Agriculture Press, 2005: 29-30. (in Chinese) | |
| [7] | 陶士宝, 柯健, 孙杰, 尹传俊, 朱铁忠, 陈婷婷, 何海兵, 尤翠翠, 郭爽爽, 武立权. 长江中下游地区不同穗型中籼杂交稻高产群体农艺特征[J]. 作物学报, 2023, 49(2): 511-525. |
| Tao S B, Ke J, Sun J, Yin C J, Zhu T Z, Chen T T, He H B, You C C, Guo S S, Wu L Q. High-yielding population agronomic characteristics of middle-season indica hybrid rice with different panicle sizes in the middle and lower reaches of the Yangtze River[J]. Acta Agronomica Sinica, 2023, 49(2): 511-525. (in Chinese with English abstract) | |
| [8] | 朱德峰, 杨从党, 向镜, 陈惠哲, 张玉屏, 陈叶平, 王岳钧, 王亚梁, 张义凯. 水稻亩产千公斤品种产量潜力分析[J]. 中国稻米, 2020, 26(4): 7-9. |
| Zhu D F, Yang C D, Xiang J, Chen H Z, Zhang Y P, Chen Y P, Wang Y J, Wang Y L, Zhang Y K. Analysis of yield potential of rice varieties for 15 ton per hectare[J]. China Rice, 2020, 26(4): 7-9. (in Chinese with English abstract) | |
| [9] | Guo E J, Wang L Z, Shi Y Y, Jiang S K, Cheng X, Chen X, Ma H Y, Wan N H, Bai F, Zhang Z T, Zhang T Y, Li T, Yang X G. Response of rice yield, grain quality to chilling at grain filling stages[J]. Journal of the Science of Food and Agriculture, 2024, 104(15): 9312-9323. |
| [10] | 程琴, 孔令汉, 王鹏, 黄涛, 吴光亮, 王燕宁, 刘睿琦, 何欣月, 贺浩华, 边建民. 水稻粒型、粒重和灌浆研究进展[J]. 分子植物育种, 2023, 21(4): 1196-1205. |
| Cheng Q, Kong L H, Wang P, Huang T, Wu G L, Wang Y N, Liu R Q, He X Y, He H H, Bian J M. Research progress of grain shape, grain weight and grain filling in rice(Oryza sativa L.)[J]. Molecular Plant Breeding, 2023, 21(4): 1196-1205. (in Chinese with English abstract) | |
| [11] | Li L F, Li J J, Liu K K, Jiang C L, Jin W H, Ye J K, Qin T R, Luo B J, Chen Z Y, Li J Z, Lü F X, Li X J, Wang H P, Jin J H, Deng Q M, Wang S Q, Zhu J, Zou T, Liu H N, Li S C, Li P, Liang Y Y. DGW1, encoding an hnRNP-like RNA binding protein, positively regulates grain size and weight by interacting with GW6 mRNA[J]. Plant Biotechnology Journal, 2024, 22(2): 512-526. |
| [12] | 吕川根, 宗寿余, 胡凝, 邹江石, 姚克敏, 唐卫亚. 两系杂交稻两优培九粒重因子的环境模型解析及生态特征分析[J]. 作物学报, 2008, 34(12): 2202-2209. |
| Lü C G, Zong S Y, Hu N, Zou J S, Yao K M, Tang W Y. Modeling with climatic factors and analysis on ecological characters for grain weight dissected factors of two-line hybrid rice, Liangyoupeijiu[J]. Acta Agronomica Sinica, 2008, 34(12): 2202-2209. (in Chinese with English abstract) | |
| [13] | Wu C, Cui K H, Fahad S. Heat stress decreases rice grain weight: Evidence and physiological mechanisms of heat effects prior to flowering[J]. International Journal of Molecular Sciences, 2022, 23(18): 10922. |
| [14] | Li G M, Tang J Y, Zheng J K, Chu C C. Exploration of rice yield potential: Decoding agronomic and physiological traits[J]. Crop Journal, 2021, 9(3): 577-589. |
| [15] | Alam I, Batool K, Huang Y Y, Liu J J, Ge L F. Developing genetic engineering techniques for control of seed size and yield[J]. International Journal of Molecular Sciences, 2022, 23(21): 13256. |
| [16] | Ruan B P, Shang L G, Zhang B, Hu J, Wang Y X, Lin H, Zhang A P, Liu C L, Peng Y L, Zhu L, Ren D Y, Shen L, Dong G J, Zhang G H, Zeng D L, Guo L B, Qian Q, Gao Z Y. Natural variation in the promoter of TGW2 determines grain width and weight in rice[J]. New Phytologist, 2020, 227(2): 629-640. |
| [17] | Bai F, Ma H J, Cai Y C, Shahid M Q, Zheng Y B, Lang C, Chen Z X, Wu J W, Liu X D, Wang L. Natural allelic variation in grain size and weight 3 of wild rice regulates the grain size and weight[J]. Plant Physiology, 2023, 193(1): 502-518. |
| [18] | Wen Y, Hu P, Fang Y X, Tan Y Q, Wang Y Y, Wu H, Wang J G, Wu K X, Chai B Z, Zhu L, Zhang G H, Gao Z Y, Ren D Y, Zeng D L, Shen L, Dong G J, Zhang Q, Li Q, Xiong G S, Xue D W, Qian Q, Hu J. GW9 determines grain size and floral organ identity in rice[J]. Plant Biotechnology Journal, 2024, 22(4): 915-928. |
| [19] | Guo T, Chen K, Dong N Q, Ye W W, Shan J X, Lin H X. Tillering and small grain 1 dominates the tryptophan aminotransferase family required for local auxin biosynthesis in rice[J]. Journal of Integrative Plant Biology, 2020, 62(5): 581-600. |
| [20] | Panda B B, Sekhar S, Dash S K, Behera L, Shaw B P. Biochemical and molecular characterisation of exogenous cytokinin application on grain filling in rice[J]. BMC Plant Biology, 2018, 18(1): 89. |
| [21] | Zhang Y C, Gan L, Zhang Y J, Huang B S, Wan B L, Li J B, Tong L Q, Zhou X, Wei Z S, Li Y, Song Z J, Zhang X H, Cai D T, He Y C. OsCBL5-CIPK1-PP23 module enhances rice grain size and weight through the gibberellin pathway[J]. The Plant Journal, 2023, 115(4): 895-909. |
| [22] | Shi C L, Dong N Q, Guo T, Ye W W, Shan J X, Lin H X. A quantitative trait locus GW6 controls rice grain size and yield through the gibberellin pathway[J]. The Plant Journal, 2020, 103(3): 1174-1188. |
| [23] | Li J, Zhang B L, Duan P G, Yan L, Yu H Y, Zhang L M, Li N, Zheng L Y, Chai T Y, Xu R, Li Y H. An endoplasmic reticulum-associated degradation-related E2-E3 enzyme pair controls grain size and weight through the brassinosteroid signaling pathway in rice[J]. The Plant Cell, 2023, 35(3): 1076-1091. |
| [24] | Tao Y J, Wang J, Miao J, Chen J, Wu S J, Zhu J Y, Zhang D P, Gu H W, Cui H, Shi S Y, Xu M Y, Yao Y L, Gong Z Y, Yang Z F, Gu M H, Zhou Y, Liang G H. The spermine synthase OsSPMS1 regulates seed germination, grain size, and yield[J]. Plant Physiology, 2018, 178(4): 1522-1536. |
| [25] | Liu C, Ma T, Yuan D Y, Zhou Y, Long Y, Li Z W, Dong Z Y, Duan M J, Yu D, Jing Y Z, Bai X Y, Wang Y B, Hou Q C, Liu S S, Zhang J S, Chen S Y, Li D Y, Liu X, Li Z K, Wang W S, Li J P, Wei X, Ma B, Wan X Y. The OsEIL1-OsERF115-target gene regulatory module controls grain size and weight in rice[J]. Plant Biotechnology Journal, 2022, 20(8): 1470-1486. |
| [26] | Zhang X F, Tong J H, Bai A N, Liu C M, Xiao L T, Xue H W. Phytohormone dynamics in developing endosperm influence rice grain shape and quality[J]. Journal of Integrative Plant Biology, 2020, 62(10): 1625-1637. |
| [27] | Hu W L, Wang R, Hao X H, Li S Z, Zhao X J, Xie Z J, Wu S, Huang L Q, Tan Y, Tian L F, Li D P. OsLCD3 interacts with OsSAMS1 to regulate grain size via ethylene/polyamine homeostasis control[J]. The Plant Journal, 2024, 119(2): 705-719. |
| [28] | Krishnan S, Dayanandan P. Structural and histochemical studies on grain-filling in the caryopsis of rice (Oryza sativa L.)[J]. Journal of Biosciences, 2003, 28(4): 455-469. |
| [29] | Yang J L, Luo D P, Yang B, Frommer W B, Eom J S. SWEET11 and 15 as key players in seed filling in rice[J]. New Phytologist, 2018, 218(2): 604-615. |
| [30] | Fei H H, Yang Z P, Lu Q T, Wen X G, Zhang Y, Zhang A H, Lu C M. OsSWEET14 cooperates with OsSWEET11 to contribute to grain filling in rice[J]. Plant Science, 2021, 306: 110851. |
| [31] | Li G H, Cui K H, Hu Q Q, Wang W C, Pan J F, Zhang G, Shi Y G, Nie L X, Huang J L, Peng S B. Phloem unloading in developing rice caryopses and its contribution to non-structural carbohydrate translocation from stems and grain yield formation[J]. Plant & Cell Physiology, 2022, 63(10): 1510-1525. |
| [32] | Huang L C, Tan H Y, Zhang C Q, Li Q F, Liu Q Q. Starch biosynthesis in cereal endosperms: An updated review over the last decade[J]. Plant Communications, 2021, 2(5): 100237. |
| [33] | Basunia M A, Nonhebel H M, Backhouse D, McMillan M. Localised expression of OsIAA29 suggests a key role for auxin in regulating development of the dorsal aleurone of early rice grains[J]. Planta, 2021, 254(2): 40. |
| [34] | Wu D X, Cao Y N, Wang D J, Zong G X N, Han K X, Zhang W, Qi Y H, Xu G H, Zhang Y L. Auxin receptor OsTIR1 mediates auxin signaling during seed filling in rice[J]. Plant Physiology, 2024, 194(4): 2434-2448. |
| [35] | Panda D, Mohanty S, Das S, Mishra B, Baig M J, Behera L. Light intensity-mediated auxin homeostasis in spikelets links carbohydrate metabolism enzymes with grain filling rate in rice[J]. Protoplasma, 2023, 260(4): 1233-1251. |
| [36] | Zhang D P, Zhang M Y, Zhou Y, Wang Y Z, Shen J Y, Chen H Y X, Zhang L, Lü B, Liang G H, Liang J S. The rice G protein γ subunit DEP1/qPE9-1 positively regulates grain-filling process by increasing auxin and cytokinin content in rice grains[J]. Rice, 2019, 12(1): 91. |
| [37] | Qin P, Zhang G H, Hu B H, Wu J, Chen W L, Ren Z J, Liu Y L, Xie J, Yuan H, Tu B, Ma B T, Wang Y P, Ye L M, Li L G, Xiang C B, Li S G. Leaf-derived ABA regulates rice seed development via a transporter-mediated and temperature-sensitive mechanism[J]. Science Advances, 2021, 7(3): eabc8873. |
| [38] | 唐塘, 谢红, 吕冰, 梁建生. 植物激素对杂交稻籽粒灌浆及蔗糖合酶活性的影响[J]. 中国水稻科学, 2011, 25(2): 182-188. |
| Tang T, Xie H, Lü B, Liang J S. Effects of plant hormones in regulating sucrose synthase activity and grain filling of rice[J]. Chinese Journal of Rice Science, 2011, 25(2): 182-188. (in Chinese with English abstract) | |
| [39] | Shaw B P, Sekhar S, Panda B B, Sahu G, Chandra T, Parida A K. Grain filling in rice vis-a-vis ethylene production in the spikelets[J]. Crop Science, 2023, 63(2): 351-361. |
| [40] | Cui W W, Song Q H, Zuo B Y, Han Q F, Jia Z K. Effects of gibberellin (GA(4+7)) in grain filling, hormonal behavior, and antioxidants in high-density maize (Zea mays L.)[J]. Plants, 2020, 9(8): 978. |
| [41] | 杨建昌, 张建华. 促进稻麦同化物转运和籽粒灌浆的途径与机制[J]. 科学通报, 2018, 63: 2932-2943. |
| Yang J C, Zhang J H. Approach and mechanism in enhancing the remobilization of assimilates and grain-filling in rice and wheat[J]. Chinese Science Bulletin, 2018, 63: 2932-2943. (in Chinese with English abstract) | |
| [42] | Zhang X Z, Zhang Q P, Yang J, Jin Y H, Wu J S, Xu H, Xiao Y, Lai Y S, Guo Z Q, Wang J L, Shi W J. Comparative effects of heat stress at booting and grain-filling stage on yield and grain quality of high-quality hybrid rice[J]. Foods, 2023, 12(22): 4093. |
| [43] | Zhen F X, Wang W, Wang H Y, Zhou J J, Liu B, Zhu Y, Liu L L, Cao W X, Tang L. Effects of short-term heat stress at booting stage on rice-grain quality[J]. Crop & Pasture Science, 2019, 70(6): 486-498. |
| [44] | 曹云英, 段骅, 杨立年, 王志琴, 周少川, 杨建昌. 减数分裂期高温胁迫对耐热性不同水稻品种产量的影响及其生理原因[J]. 作物学报, 2008, 34(12): 2134-2142. |
| Cao Y Y, Duan H, Yang L N, Wang Z Q, Zhou S C, Yang J C. Effect of heat-stress during meiosis on grain yield of rice cultivars differing in heat-tolerance and its physiological mechanism[J]. Acta Agronomica Sinica, 2008, 34(12): 2134-2142. (in Chinese with English abstract) | |
| [45] | 王亚梁, 张玉屏, 朱德峰, 向镜, 武辉, 陈惠哲, 张义凯. 水稻穗分化期高温胁迫对颖花退化及籽粒充实的影响[J]. 作物学报, 2016, 42(9): 1402-1410. |
| Wang Y L, Zhang Y P, Zhu D F, Xiang J, Chen H Z, Zhang Y K. Effect of heat stress on spikelet degeneration and grain filling at panicle initiation period of rice[J]. Acta Agronomica Sinica, 2016, 42(9): 1402-1410. (in Chinese with English abstract) | |
| [46] | Zhen F X, Zhou J J, Mahmood A, Wang W, Chang X N, Liu B, Liu L L, Cao W X, Zhu Y, Tang L. Quantifying the effects of short-term heat stress at booting stage on nonstructural carbohydrates remobilization in rice[J]. Crop Journal, 2020, 8(2): 194-212. |
| [47] | 陈燕华, 王亚梁, 朱德峰, 石庆华, 陈惠哲, 向镜, 张义凯, 张玉屏. 外源油菜素内酯缓解水稻穗分化期高温伤害的机理研究[J]. 中国水稻科学, 2019, 33(5): 457-466. |
| Chen Y H, Wang Y L, Zhu D F, Shi Q H, Chen H Z, Xiang J, Zhang Y K, Zhang Y P. Mechanism of exogenous brassinolide in alleviating high temperature injury at panicle initiation stage in rice[J]. Chinese Journal of Rice Science, 2019, 33(5): 457-466. (in Chinese with English abstract) | |
| [48] | Ji D L, Xiao W H, Sun Z W, Liu L J, Gu J F, Zhang H, Harrison M T, Liu K, Wang Z Q, Wang W L, Yang J C. Translocation and distribution of carbon-nitrogen in relation to rice yield and grain quality as affected by high temperature at early panicle initiation stage[J]. Rice Science, 2023, 30(6): 598-612. |
| [49] | Jiang N, Yu P H, Fu W M, Li G Y, Feng B H, Chen T T, Li H B, Tao L X, Fu G F. Acid invertase confers heat tolerance in rice plants by maintaining energy homoeostasis of spikelets[J]. Plant, Cell & Environment, 2020, 43(5): 1273-1287. |
| [50] | Tang S, Zhao Y F, Ran X, Guo H, Yin T Y, Shen Y Y, Liu W Z, Ding Y F. Exogenous application of methyl jasmonate at the booting stage improves rice’s heat tolerance by enhancing antioxidant and photosynthetic activities[J]. Agronomy, 2022, 12(7): 1573. |
| [51] | Chen Y H, Wang Y L, Chen H Z, Xiang J, Zhang Y K, Wang Z G, Zhu D F, Zhang Y P. Brassinosteroids mediate endogenous phytohormone metabolism to alleviate high temperature injury at panicle initiation stage in rice[J]. Rice Science, 2023, 30(1): 70-86. |
| [52] | Wu C, Cui K H, Wang W C, Li Q, Fahad S, Hu Q Q, Huang J L, Nie L X, Peng S B. Heat-induced phytohormone changes are associated with disrupted early reproductive development and reduced yield in rice[J]. Scientific Reports, 2016, 6: 34978. |
| [53] | Lin G Q, Yang Y, Chen X Y, Yu X R, Wu Y F, Xiong F. Effects of high temperature during two growth stages on caryopsis development and physicochemical properties of starch in rice[J]. International Journal of Biological Macromolecules, 2020, 145: 301-310. |
| [54] | Morita S, Yonemaru J I, Takanashi J I. Grain growth and endosperm cell size under high night temperatures in rice (Oryza sativa L.)[J]. Annals of Botany, 2005, 95(4): 695-701. |
| [55] | Wada H, Chang F Y, Hatakeyama Y, Erra-Balsells R, Araki T, Nakano H, Nonami H. Endosperm cell size reduction caused by osmotic adjustment during nighttime warming in rice[J]. Scientific Reports, 2021, 11(1): 4447. |
| [56] | Folsom J J, Begcy K, Hao X J, Wang D, Walia H. Rice fertilization-Independent Endosperm1 regulates seed size under heat stress by controlling early endosperm development[J]. Plant Physiology, 2014, 165(1): 238-248. |
| [57] | Chen C, Begcy K, Liu K, Folsom J J, Wang Z, Zhang C, Walia H. Heat stress yields a unique MADS box transcription factor in determining seed size and thermal sensitivity[J]. Plant Physiology, 2016, 171(1): 606-622. |
| [58] | Li G Y, Chen T T, Feng B H, Peng S B, Tao L X, Fu G F. Respiration, rather than photosynthesis, determines rice yield loss under moderate high-temperature conditions[J]. Frontiers in Plant Science, 2021, 12: 678653. |
| [59] | Baruah U, Das S, Kalita P, Saikia M, Bhougal S, Pal S, Das R. High-night temperature-induced changes in chlorophyll fluorescence, gas exchange, and leaf anatomy determine grain yield in rice varieties[J]. Journal of Plant Growth Regulation, 2023, 42(9): 5538-5557. |
| [60] | Luan R W, Liu J Y, Tao L X, Fu G F, Zhang C X. Comparative transcriptome analysis reveals OsBGs and OsGSLs influence sugar transport through callose metabolism under heat stress in rice[J]. International Journal of Molecular Sciences, 2023, 24(4): 3175. |
| [61] | Zhang C X, Feng B H, Chen T T, Fu W M, Li H B, Li G Y, Jin Q Y, Tao L X, Fu G F. Heat stress-reduced kernel weight in rice at anthesis is associated with impaired source-sink relationship and sugars allocation[J]. Environmental and Experimental Botany, 2018, 155: 718-733. |
| [62] | Sun T, Liu B, Hasegawa T, Liao Z Y, Tang L, Liu L L, Cao W X, Zhu Y. Sink-source unbalance leads to abnormal partitioning of biomass and nitrogen in rice under extreme heat stress: An experimental and modeling study[J]. European Journal of Agronomy, 2023, 142: 126678. |
| [63] | Bahuguna R N, Solis C A, Shi W J, Jagadish K S V. Post-flowering night respiration and altered sink activity account for high night temperature-induced grain yield and quality loss in rice (Oryza sativa L.)[J]. Physiologia Plantarum, 2017, 159(1): 59-73. |
| [64] | 王军可, 王亚梁, 陈惠哲, 向镜, 张义凯, 朱德峰, 张玉屏. 灌浆初期高温影响水稻籽粒碳氮代谢的机理[J]. 中国农业气象, 2020, 41(12): 774-784. |
| Wang J K, Wang Y L, Chen H Z, Xiang J, Zhang Y K, Zhu D F, Zhang Y P. Mechanism of high temperature affecting carbon and nitrogen metabolism of rice grain at the early stage of grain filling[J]. Chinese Journal of Agrometeorlogy, 2020, 41(12): 774-784. (in Chinese with English abstract) | |
| [65] | 张玉屏, 王军可, 王亚梁, 陈燕华, 朱德峰, 陈惠哲, 向镜, 张义凯, 刘小军, 朱艳, 曹卫星. 水稻淀粉合成对夜温变化的响应[J]. 中国水稻科学, 2020, 34(6): 525-538. |
| Zhang Y P, Wang J K, Wang Y L, Chen Y H, Zhu D F, Chen H Z, Xiang J, Zhang Y K, Liu X J, Zhu Y, Cao W X. Response of rice starch synthesis to night temperature changes[J]. Chinese Journal of Rice Science, 2020, 34(6): 525-538. (in Chinese with English abstract) | |
| [66] | Shao C, Shen L, Qiu C, Wang Y, Qian Y, Chen J, Ouyang Z, Zhang P, Guan X, Xie J, Liu G, Peng C. Characterizing the impact of high temperature during grain filling on phytohormone levels, enzyme activity and metabolic profiles of an early indica rice variety[J]. Plant Biology, 2021, 23(5): 806-818. |
| [67] | Cao Y Y, Chen Y H, Chen M X, Wang Z Q, Wu C F, Bian X C, Yang J C, Zhang J H. Growth characteristics and endosperm structure of superior and inferior spikelets of indica rice under high-temperature stress[J]. Biologia Plantarum, 2016, 60(3): 532-542. |
| [68] | Shi W J, Yin X Y, Struik P C, Solis C, Xie F M, Schmidt R C, Huang M, Zou Y B, Ye C R, Krishna Jagadish S V. High day- and night-time temperatures affect grain growth dynamics in contrasting rice genotypes[J]. Journal of Experimental Botany, 2017, 68(18): 5233-5245. |
| [69] | Liu X L, Zhong X, Liao J P, Ji P, Yang J S, Cao Z R, Duan X M, Xiong J R, Wang Y, Xu C, Yang H T, Peng B, Jiang K. Exogenous abscisic acid improves grain filling capacity under heat stress by enhancing antioxidative defense capability in rice[J]. BMC Plant Biology, 2023, 23(1): 619. |
| [70] | Fukai S, Mitchell J. Role of canopy temperature depression in rice[J]. Crop and Environment, 2022, 1(3): 198-213. |
| [71] | Akhter D, Qin R, Nath U K, Eshag J, Jin X L, Shi C H. A rice gene, OsPL, encoding a MYB family transcription factor confers anthocyanin synthesis, heat stress response and hormonal signaling[J]. Gene, 2019, 699: 62-72. |
| [72] | Ren Y, Huang Z Q, Jiang H, Wang Z, Wu F S, Xiong Y F, Yao J L. A heat stress responsive NAC transcription factor heterodimer plays key roles in rice grain filling[J]. Journal of Experimental Botany, 2021, 72(8): 2947-2964. |
| [73] | Ding Y F, Zhou M, Wang K, Qu A L, Hu S S, Jiang Q, Yi K K, Wang F J, Cai C, Zhu C, Chen Z X. Rice DST transcription factor negatively regulates heat tolerance through ROS-mediated stomatal movement and heat-responsive gene expression[J]. Frontiers in Plant Science, 2023, 14: 1068296. |
| [74] | Mohapatra S, Tripathy S K, Mohanty A K, Tripathy S. Effect of heat stress on yield and economics of rice (Oryza sativa L.) cultivars under different sowing dates[J]. Journal of Agrometeorology, 2021, 23(1): 38-45. |
| [75] | 段里成, 郭瑞鸽, 蔡哲, 杨军, 龚琦, 张崇华. 不同播期下高温对江西早稻灌浆结实及产量的影响[J]. 中国农业气象, 2024, 45(6): 584-593. |
| Duan L C, Guo R G, Cai Z, Yang J, Gong Q, Zhang C H. Effects of high temperature on grain filling and yield of early season rice under different sowing dates in Jiangxi[J]. Chinese Journal of Agrometeorology, 2024, 45(6): 584-593. (in Chinese with English abstract) | |
| [76] | Liu K W, Song C Y, Ye P, Liu H, Xia Z H, Waseem H, Deng Y J, Liu Z X, Wang L, Wang B, Yang X H, Zhu J Q. Optimizing rice sowing dates for high yield and climate adaptation in Central China[J]. Agronomy, 2023, 13(5): 1339. |
| [77] | Zhang M, Li Z, Feng K X, Ji Y L, Xu Y Z, Tu D B, Teng B, Liu Q M, Liu J W, Zhou Y J, Wu W E. Strategies for indica rice adapted to high-temperature stress in the middle and lower reaches of the Yangtze River[J]. Frontiers in Plant Science, 2022, 13: 1081807. |
| [78] | 韩展誉, 吴春艳, 许艳秋, 黄福灯, 熊义勤, 管弦悦, 周庐建, 潘刚, 程方民. 不同施氮水平下灌浆期高温对水稻贮藏蛋白积累及其合成代谢影响[J]. 中国农业科学, 2021, 54(7): 1439-1454. |
| Han Z Y, Wu C Y, Xu Y Q, Huang F D, Xiong Y Q, Guan X Y, Zhou L J, Pan G, Cheng F M. Effects of high-temperature at filling stage on grain storage protein accumulation and its biosynthesis metabolism for rice plants under different nitrogen application levels[J]. Scientia Agricultura Sinica, 2021, 54(7): 1439-1454. (in Chinese with English abstract) | |
| [79] | Dou Z, Zhou Y C, Zhang Y Y, Guo W, Xu Q, Gao H. Influence of nitrogen applications during grain-filling stage on rice (Oryza sativa L.) yield and grain quality under high temperature[J]. Agronomy, 2024, 14(1): 216. |
| [80] | You C C, Xu P, He Y Z, Wang H Y, Ke J, He H B, Wu L Q. The application of mixed nitrogen increases photosynthetic and antioxidant capacity in rice (Oryza sativa) under heat stress at flowering stage[J]. Acta Physiologiae Plantarum, 2023, 45: 100. |
| [81] | 谢可冉, 高逖, 崔克辉. 高温下钾肥调控水稻产量的研究进展[J]. 作物杂志, 2024(1): 8-15. |
| Xie K R, Gao T, Cui K H. Research progress of potassium fertilizer controlling rice yield under high temperature[J]. Crops, 2024(1): 8-15. (in Chinese with English abstract) | |
| [82] | 李友发, 孙源泽, 董俊杰, 富昊伟, 张馨月. 水稻灌浆期高温下钾肥运筹对籽粒灌浆及垩白的影响[J]. 浙江农业科学, 2024, 65(1): 16-21. |
| Li Y F, Sun Y Z, Dong J J, Fu H W, Zhang X Y. Effects of potassium fertilizer management on grain filling and chalkiness of rice under high temperature during grain filling stage[J]. Zhejiang Agriculatural Sciences, 2024, 65(1): 16-21. (in Chinese with English abstract) | |
| [83] | 何巧林. 钾硅配施对水稻抽穗扬花期耐高温能力及抗倒伏性的影响[D]. 成都: 四川农业大学, 2017. |
| He Q L. Effects of combined application of potassium and silicon on high temperature resistance and lodging resistance of rice at heading and flowering stage[D]. Chengdu: Sichuan Agricultural University, 2017. (in Chinese with English abstract) | |
| [84] | Hu Q Q, Yan N, Cui K H, Li G H, Wang W C, Huang J L, Peng S B. Increased panicle nitrogen application improves rice yield by alleviating high-temperature damage during panicle initiation to anther development[J]. Physiologia Plantarum, 2024, 176(2): e14230. |
| [85] | 赵艺婷, 谢可冉, 高逖, 崔克辉. 水稻分蘖期干旱锻炼对幼穗分化期高温下穗发育和产量形成的影响[J]. 中国水稻科学, 2024, 38(3): 277-289. |
| Zhao Y T, Xie K R, Gao T, Cui K H. Effects of drought priming during tillering stage on panicle development and yield formation under high temperature during panicle initiation stage in rice[J]. Chinese Journal of Rice Science, 2024, 38(3): 277-289. (in Chinese with English abstract) | |
| [86] | 段骅, 俞正华, 徐云姬, 王志琴, 刘立军, 杨建昌. 灌溉方式对减轻水稻高温危害的作用[J]. 作物学报, 2012, 38(1): 107-120. |
| Duan H, Yu Z H, Xu Y J, Wang Z Q, Liu L J, Yang J C. Role of irrigation patterns in reducing harms of high temperature to rice[J]. Acta Agronomica Sinica, 2012, 38(1): 107-120. (in Chinese with English abstract) | |
| [87] | Aryan S, Gulab G, Kakar K, Habibi N, Amin M W, Sadat M I, Zahid T, Durani A, Baber B M, Safi Z, Zerak A. Auxin application at the flowering stage of rice alleviates the negative impact of heat stress on spikelet fertility and yield attributes[J]. Agriculture, 2023, 13(4): 866. |
| [88] | 刘晓龙, 季平, 杨洪涛, 丁永电, 付佳玲, 梁江霞, 余聪聪. 脱落酸对水稻抽穗开花期高温胁迫的诱抗效应[J]. 植物学报, 2022, 57(5): 596-610. |
| Liu X L, Ji P, Yang H T, Ding Y D, Fu J L, Liang J X, Yu C C. Priming effect of abscisic acid on high temperature stress during rice heading-flowering stage[J]. Chinese Bulletin of Botany, 2022, 57(5): 596-610. (in Chinese with English abstract) | |
| [89] | Chen M, Fu Y Y, Mou Q S, An J Y, Zhu X B, Ahmed T, Zhang S, Basit F, Hu J, Guan Y J. Spermidine induces expression of stress associated proteins (SAPs) genes and protects rice seed from heat stress-induced damage during grain-filling[J]. Antioxidants, 2021, 10(10): 1544. |
| [1] | 薛炮, 王友霜, 何弯弯, 黄晨博, 张涵, 丁震乾, 陈秋丽, 范运新, 丁成伟, 孙廉平, 胡婷婷. 水稻颖壳不闭合基因SG5的鉴定与克隆[J]. 中国水稻科学, 2026, 40(2): 210-222. |
| [2] | 杨大兵, 杜雪树, 李进波, 夏明元, 胡亮, 石桓, 万丙良. 水稻抽穗期调控的分子机理及育种应用进展[J]. 中国水稻科学, 2026, 40(2): 145-154. |
| [3] | 倪晨, 张家豪, 朱昌进, 徐继伟, 胡秋倩, 霍中洋, 戴其根, 许轲, 李国辉. 水稻源流库形成与调控及其影响因素研究进展[J]. 中国水稻科学, 2026, 40(2): 155-170. |
| [4] | 罗肖郧, 郑兴飞, 彭宣国, 余启芝, 董华林, 殷得所, 王红波, 胡建林, 薛莲, 胡鹏, 徐得泽. 水稻抗倒伏研究:现状、挑战与未来方向[J]. 中国水稻科学, 2026, 40(2): 181-195. |
| [5] | 杜志敏, 贾一楠, 段影青, 曹妮, 马刘洋, 董欣丽, 徐海, 焦桂爱, 唐绍清, 胡培松. AP2转录因子OsERF34正向调控水稻种子休眠[J]. 中国水稻科学, 2026, 40(2): 196-209. |
| [6] | 段敏, 谢留杰, 岳雅妮, 黄善军. 基于CRISPR/Cas9技术创制优质香味粳稻品系[J]. 中国水稻科学, 2026, 40(2): 235-243. |
| [7] | 张梦柯, 陆佳雨, 何金, 许学, 吴爽, 王沛然, 陈若凡, 金青, 汪秀峰. 水稻野败型三系杂交种纯度检测功能标记的开发与应用[J]. 中国水稻科学, 2026, 40(2): 244-252. |
| [8] | 李兴沂, 陈玲, 邵建韬, 肖素勤, 李金璐, 付惠仙, 殷富有, 张建红, 程在全, 刘丽. 水稻产量与淀粉品质协同调控的分子遗传研究进展[J]. 中国水稻科学, 2026, 40(1): 1-17. |
| [9] | 岳轩宇, 谢文亚, 冯志明, 陈宗祥, 胡珂鸣, 左示敏. OsERF93参与调控水稻纹枯病抗性的研究[J]. 中国水稻科学, 2026, 40(1): 37-50. |
| [10] | 王轶欣, 林参, 马刘洋, 陈龙, 奉保华, 倪深, 魏祥进, 贺记外, 陈天晓. 谷丙转氨酶基因OsAlaAT4调控水稻氮素吸收和产量[J]. 中国水稻科学, 2026, 40(1): 51-60. |
| [11] | 黄奇娜, 姜鸿瑞, 杨婕, 于坤宇, 杨长登, 梁燕. 种子休眠基因Sdr4的生物信息学分析与分子标记开发和应用[J]. 中国水稻科学, 2026, 40(1): 61-71. |
| [12] | 程朝平, 何旎清, 白康呈, 林少俊, 黄凤凰, 刘军化, 程祖锌, 黄成志, 杨德卫. 聚合稻瘟病抗性基因Pigm-1和Pid2的水稻三系不育系福梦A的选育与利用[J]. 中国水稻科学, 2026, 40(1): 72-84. |
| [13] | 刘亚萍, 董译词, 郑君妍, 邱绚, 刘鹏程, 叶亚峰, 刘斌美, 陈析丰, 马伯军. 水稻类病变早衰突变体lmes7的鉴定与基因精细定位[J]. 中国水稻科学, 2026, 40(1): 85-94. |
| [14] | 谢世民, 周誉株, 薛晓迪, 朱广飞, 孙良, 陈建能. 水稻钵苗取栽协同作业式移栽机构设计与试验[J]. 中国水稻科学, 2026, 40(1): 131-144. |
| [15] | 王娟, 吴丽娟, 洪海波, 姚志文, 王磊, 鄂志国. 水稻泛素结合酶E2的生物学功能研究进展[J]. 中国水稻科学, 2025, 39(6): 744-750. |
| 阅读次数 | ||||||
|
全文 |
|
|||||
|
摘要 |
|
|||||